LM2907 Motor Speed Control – Part 2
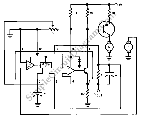
The following figure show us an alternative approach which gives proportional control. The charge pump integrator is shown in a feedback connection around the operational amplifier. For zero speed, the output voltage is equal to the reference voltage set up on the potentiometer on the non inverting input. The charge pump puts charge into capacitor C2 and causes the output Vout to fall in proportion to speed as speed increases.
To provide an analog drive to the motor, the output current of the op amp transistor is used. Thus, the current is proportionately reduced to the motor so that the motor gradually comes up to speed and is maintained without operating the motor in a switching mode as the motor speed approaches the reference level. For situation where the electrical noise generated by the switching mode operation is objectionable, this is very useful. Poor load regulation is the only disadvantage of this circuit. [Circuit’s schematic diagram source: National Semiconductor Application Note]
